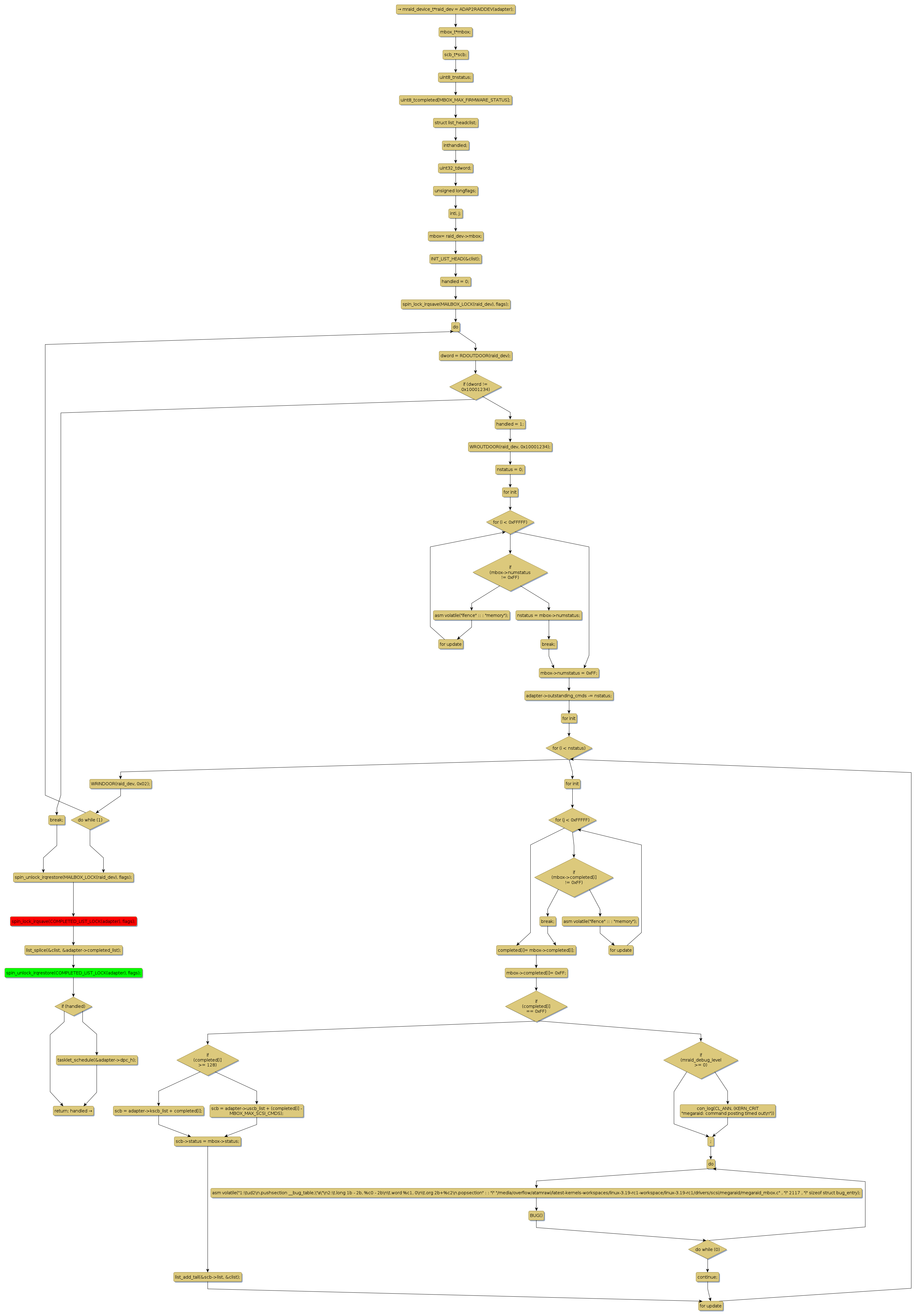
Instance Verification Kit (IVK)
spin lock @ [54461+55+/linux-3.19-rc1/drivers/scsi/megaraid/megaraid_mbox.c]
Instance Signature: completed_list_lock
|
The Matching Pair Graph:
|
|
Function Name
|
Control Flow Graph (CFG)
|
Events Flow Graph (EFG)
|
Source Correspondence
|
|
megaraid_ack_sequence
|
|
|
[52496+21+/linux-3.19-rc1/drivers/scsi/megaraid/megaraid_mbox.c]
|